欢迎您来到山东智星会计服务有限公司官方网站!

山东智星会计服务有限公司 > 行业资讯 > 一问一答 | 价外费用相关热点问答

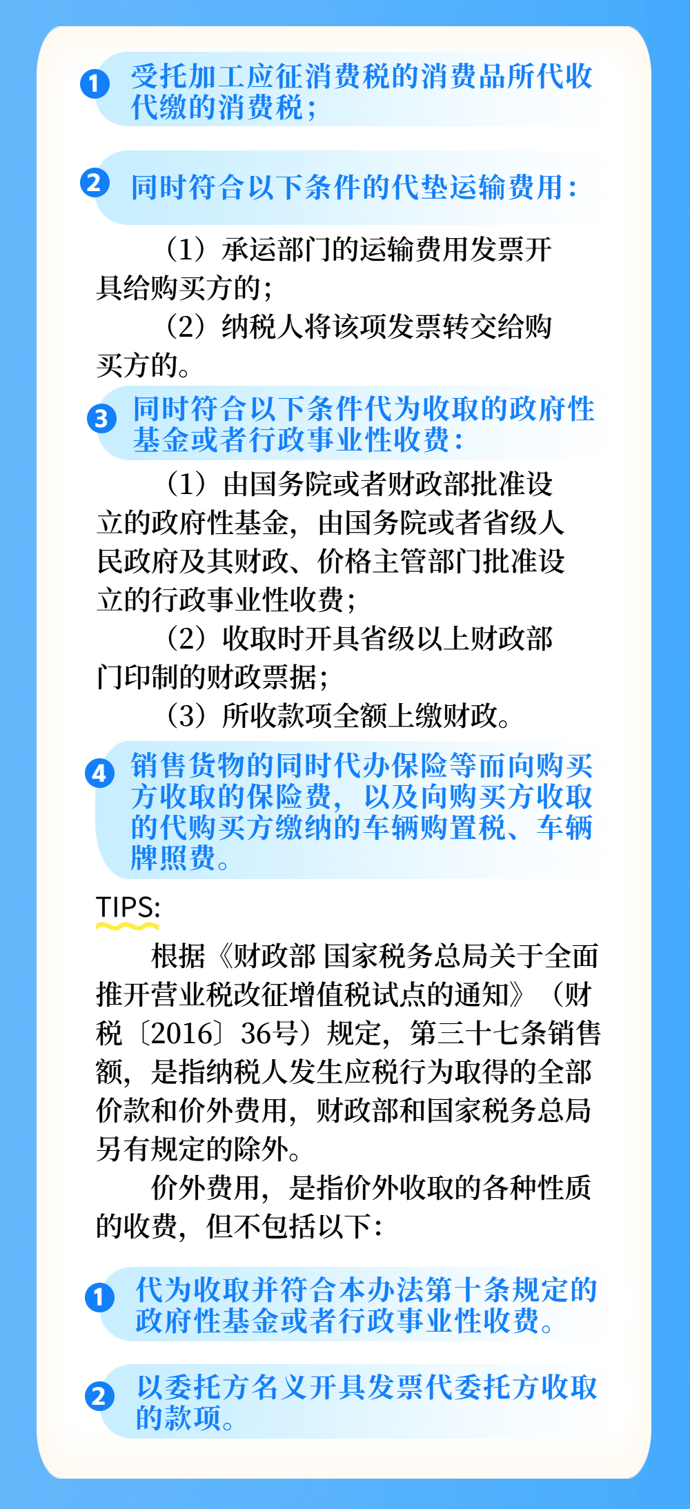
一问一答 | 价外费用相关热点问答

来源:智星会计 浏览量:49 发布日期:2025-12-09 08:57:53
返回列表页
图片

图片
图片
图片
图片
图片
图片
图片
图片
图片
图片
图片


来源:国家税务总局泰安市税务局


公司名称:山东智星会计服务有限公司

咨询电话:15866695138(田)

QQ:382928067

VX:15168851718

地址:济南市二环东路东环国际广场D座1805

网址:www.zhixing2010.com

监督电话:15168851718(张)

企业理念:专业专注 省钱省心

企业宗旨:以一己之长 成万家之业


电话:400-151-2010

邮箱:382928067@qq.com

地址:济南二环东路东环国际广场D座1805

服务热线:

400-151-2010 立即咨询
山东智星会计服务有限公司

扫一扫联系我们

山东智星会计服务有限公司

关注公众号

版权所有:山东智星会计服务有限公司         备案号:鲁ICP备18042142号-3